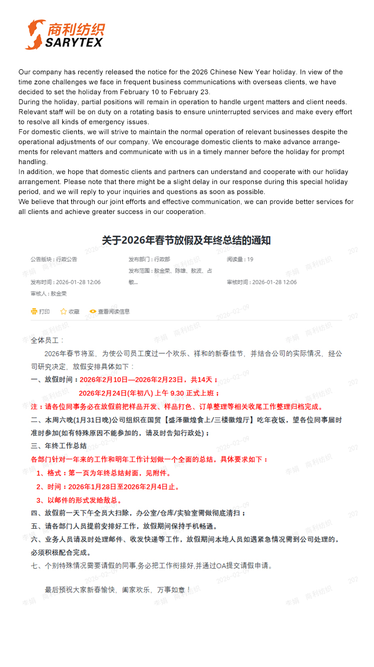
Founded in 2011, WUJIANG SARYTEX CO., LTD is an R&D oriented and vertically integrated textile manufacturer that specializes in weaving, dyeing, printing, coating, calandering and other special finishing. SARYTEX develops and supplies high value-added and innovative products...

Contact Us

Share